Instance Verification Kit (IVK)
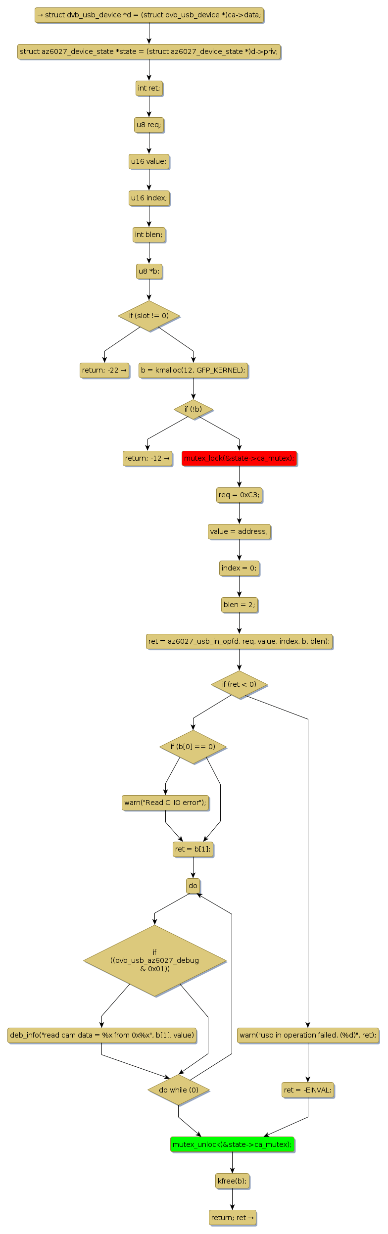
mutex lock @ [13621+29+/linux-3.19-rc1/drivers/media/usb/dvb-usb/az6027.c]
Instance Signature: ca_mutex
|
The Matching Pair Graph:
|
|
Function Name
|
Control Flow Graph (CFG)
|
Events Flow Graph (EFG)
|
Source Correspondence
|
|
az6027_ci_read_cam_control
|
|
|
[13226+26+/linux-3.19-rc1/drivers/media/usb/dvb-usb/az6027.c]
|